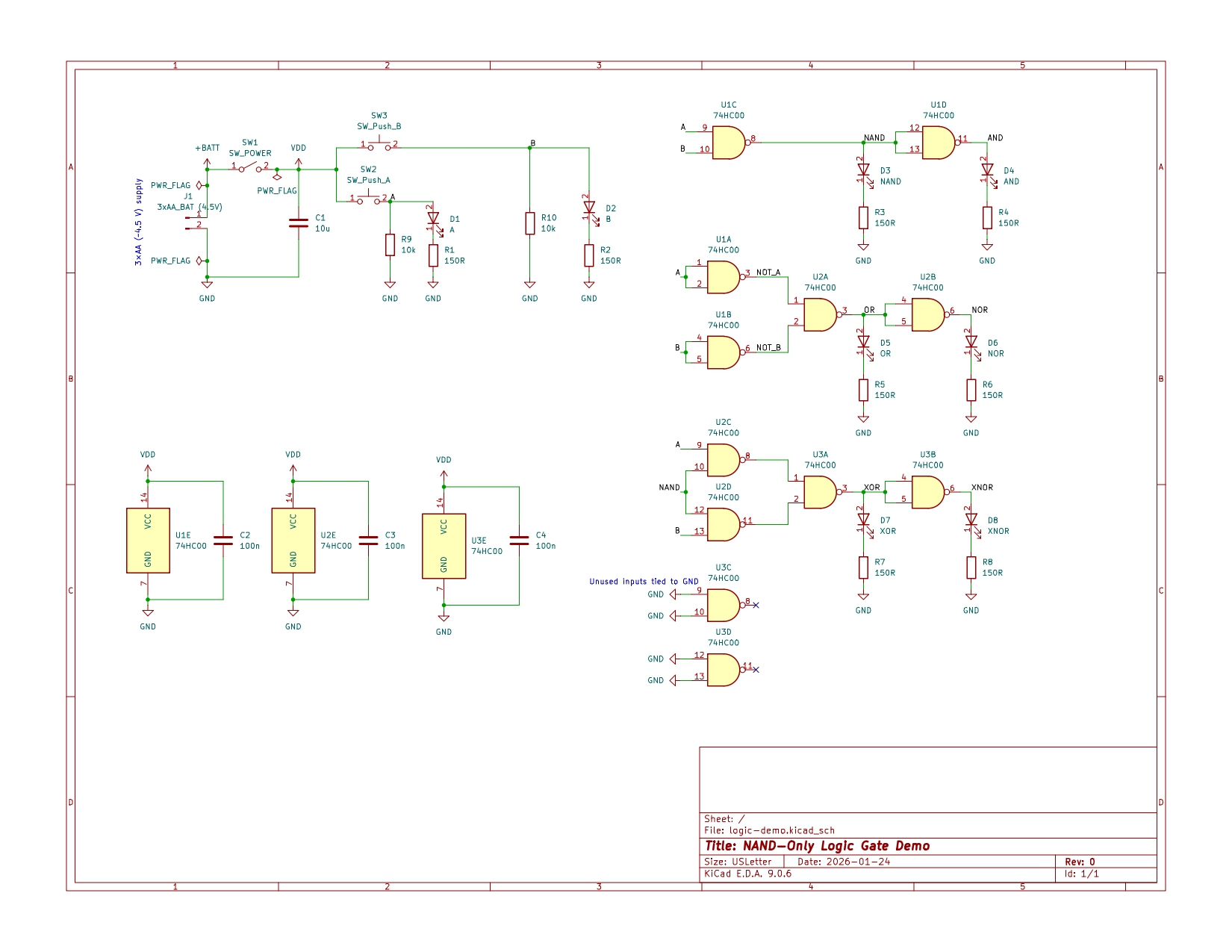
NAND-Only Logic Gate Demo PCB
KiCad
PCB Design
Board Bring-Up
Power & Signal Integrity

Designed & assembled 2-layer PCB implementing all six Boolean functions using only NAND-gates with user inputs.
Added per-IC decoupling capacitors to suppress noise & prevent transient VDD droop on input transitions.
Reduced ground bounce & improved signal integrity using solid ground plane to minimize return path impedance.
Validated correct behavior across all input combinations during board bring-up using LEDs and DMM measurements.

